亚洲成人伦理,黄色免费播放网站,游戏的欲望在线观看未删减完整版中文,国产做爰xxxⅹ高潮视频在线,白日焰火在线观看完整版未删减,俺来也在线观看,国产粉嫩
當前位置:
深圳新聞網(wǎng)首頁
>
深圳新聞
>
圖片深圳
>
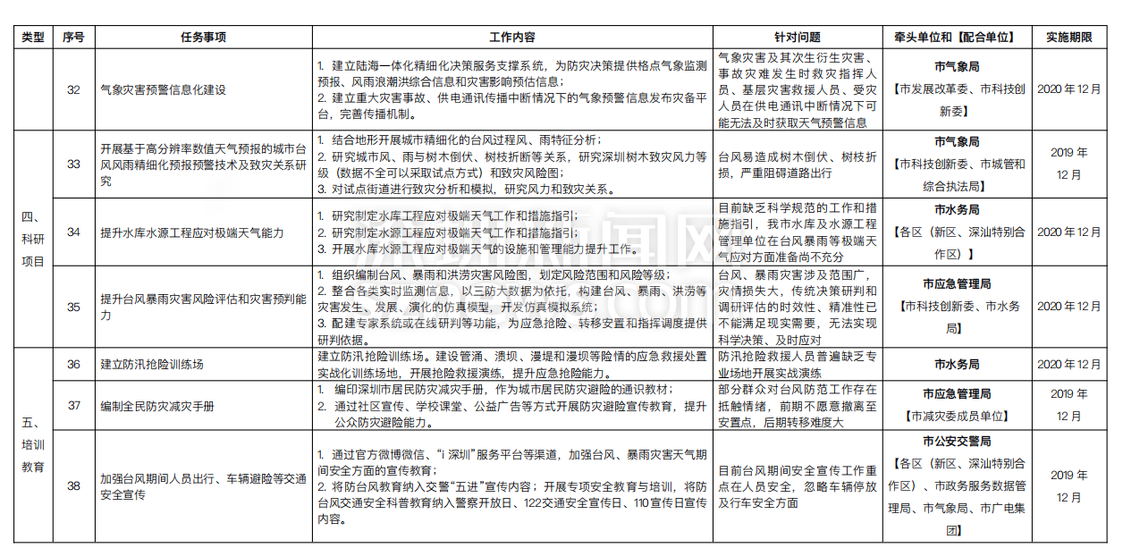
極端天氣“四?!边€是“五?!?深圳為提升臺風暴雨災害防御能力制定新方案
評論
我要分享
2019-04-10 23:58
來源:?深圳新聞網(wǎng)
上一頁
1
2
3
4
5
6
7
全文閱讀
[責任編輯:劉曉宇]
其他圖片
香蜜湖北片區(qū)改造再次提速 德仕堡運 ...
因為“愛睡覺”被開除,深圳一男子竟 ...
“喂,我是你領(lǐng)導,打8萬過來”,公 ...
被摸胸、摸屁股?深圳美女馬來西亞遭 ...
深圳兩天三起兒童交通事故!究竟是意 ...
一言不合就開打 在停車場激情互毆的 ...
注意!13日起仙湖植物園及周邊預約 ...
@龍華區(qū)第三實驗學校學生 M340 ...
新聞評論